Lepra Multi Basiler
Leprosy is a chronic progressive bacterial infection caused by the bacterium mycobacterium leprae.
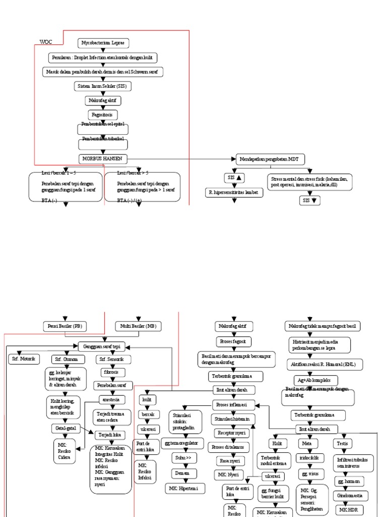
Lepra multi basiler. Penyakit ini menyerang saraf tepi primer kulit dan jaringan tubuh lainnya kecuali susunan saraf pusat. Bercak kemerahan ini bisa muncul dan menyebar lebih dari lima buah. 1 tipe pausi basiler pb yaitu jenis lepra dengan jumlah lesi 5 distribusi tidak simetris kerusakan saraf hanya pada 1 cabang saraf.
2 tipe multi basiler mb yaitu jumlah lesi 5 distribusi simetris dan terjadi kerusakan pada banyak cabang. Misalnya memiliki kelainan genetik pada sistem imun kontak fisik dengan hewan penyebar bakteri kusta seperti armandillo. Dapat diterapi dengan rifampicin 600 mg sekali sebulan dan dapson 100 mghari selama 6 bulan.
Gejala yang paling terlihat dari kondisi ini adalah munculnya bercak kemerahan dan disertai penebalan pada kulit yang mirip dengan kadas. Penyakit lepra yang juga dikenal dengan sebutan penyakit kusta atau morbus hansen adalah penyakit infeksi kronis yang disebabkan oleh mycobakterium leprae. Lesi 5 kusta multibasiler tak seperti pausibasiler rasa baalnya tidak jelas dan menyerang banyak cabang saraf.
Lepra termasuk penyakit tertua dalam sejarah dikenal sejak tahun 1400 sebelum masehi. Diagnosis lepra atau juga dikenal dengan kusta atau morbus hansen harus dicurigai pada pasien yang datang dengan keluhan lesi kulit disertai gangguan sensorik apalagi jika berasal dari daerah endemik seperti indonesia. Reaksi lepra tipe ii eritema nodosum leprosum enl sering timbul tipe multibasiler bl ll di sini imunitas humoral menurun sehingga terjadi reaksi dengan antigen yang banyak dilepas serta mengaktifkan sistem komplemen kompleks imun umumnya sedang dapat terapi dds dapsone 35.
Jumlah penderita lepra di dunia pada tahun 2007 diperkirakan 2 3 juta orang lebih. Terdapat beberapa faktor yang bisa meningkatkan risiko penyakit kusta. Serangan pada sistem saraf akan menyebabkan penderitanya mati rasa.
Infeksi ini menyerang saraf tepi dan kulit kemudian saluran pernapasan atas dan bisa juga menyerang organ lain kecuali otak. Leprosy reaction type ii or erythema nodusum leprosum occur in patients with multibacillary leprosy and a humoral response manifested by red nodules it is called as erythema nodusum leprosum enl. Seberapa umumkah kusta lepra.
